Object-oriented programming brings structure and scalability to AI (Artificial Intelligence), ML (Machine Learning), DL (Deep Learning), and ANN (Artificial Neural Networks) projects that would otherwise become unwieldy code bases.
Basic Principles
- Key Advantages for AI/ML Development
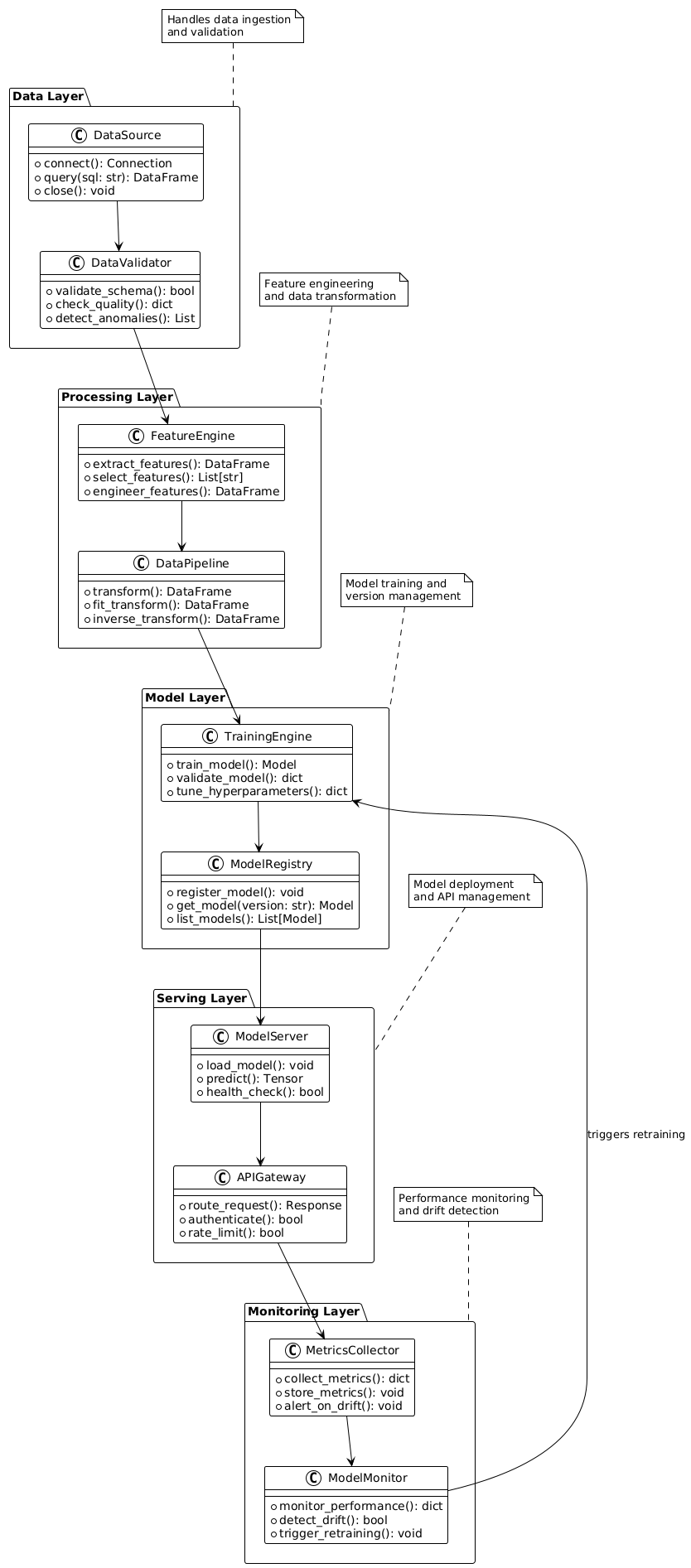
OOP (Object Oriented Programming) with Python optimizes modularity and code organization into all the workflows in AI, ML, DL, and ANN, and thus will form properly organized logical components. Also, data pre-processing, model architecture, training loops, and evaluation metrics can each live in separate classes, making the code base intuitive and organized.
- Encapsulation for Clean Interfaces
Implementation details will be hidden in a smart manner, while exposing clean, simple and easy-to-understand interfaces.
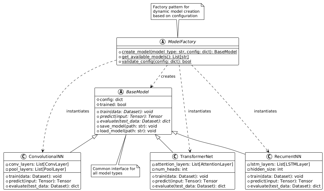
- Inheritance for Model Families
Base classes can be created for common model types, and other classes can inherit from them. For example, a base “Neural Network” class can be extended into “Convolutional NN”, “Recurrent NN”, or “Transformer Model” classes, sharing common functionality while implementing specific behaviors.
- Polymorphism for Flexible Architectures
Different model types can implement the same interface, allowing a programmer or developer to swap models seamlessly.
- Re-usability Across Projects
Well-designed OOP classes become re-usable components across multiple projects. Custom loss functions, optimizers, or data loaders can be easily imported and used in new experiments or testing frameworks.
- Better Collaboration and Maintenance
OOP makes the code more readable for all team members and easier to debug. When issues arise in production systems, object-oriented design helps isolate problems and implement fixes without affecting other components.
- Integration with Frameworks
Popular libraries like “Scikit-Learn”, “Tensor Flow”, and “PyTorch” are built using OOP principles. Following the same patterns will make code integrate seamlessly with these frameworks and will feel familiar to other developers.
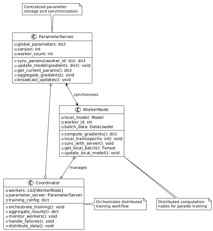
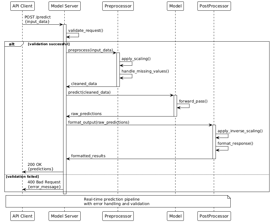
My Examples – Architecture Models With Class And Sequence Diagrams
I have attached 9 images to show class and sequence diagrams to illustrate how Python code for frameworks and libraries can be transformed into OOP-based design artifacts.









